首页
|
学校概况
|
机构设置
|
党建工作
|
规章制度
|
新闻中心
|
教学研究
|
文明校园
|
文明单位
|
招生就业
|
语言文字工作
|
网络文明传播
|
专题栏目
学校简介
学校荣誉
校园文化
领导班子
管理结构
党团新闻
入党指南
章程制度
党课和宣教之窗
党课
宣教之窗
团的知识
示范校专题
核心作用
基础工作
先锋模范
特色活动
治理成效
规章制度
岗位职责
办事流程
校园新闻
校园公告
教育新闻
教育新闻
各项办学依据
职业教育
基础教育
教学与教研
课题课例
微课
课件
名师风采
教师文章
教务管理
思想道德建设
领导班子建设
师德师风建设
通知、公告、总结、通知
师德宣传月活动方案及通知
师德师风演讲比赛材料和照片
师德师风事迹材料
师德师风论文、案例
省赛照片和视频
校园文化建设
校园环境建设
活动阵地建设
创建工作机制
理想信念教育
践行社会主义核心价值观
道德建设
法治建设
诚信建设
服务型单位建设
学雷锋志愿服务活动
网络文明传播
文件、机构、制度
文明宣教要闻
文明养成
国学经典
我们的节日
道德模范
公益广告展播
文化体育活动
履行社会责任
单位文化氛围
招生动态
专业设置
合作企业
学生资助
顶岗实习
招生、学籍管理信息
组织管理
组织管理、职责、制度
政策法规
职工用语用字
学生用语用字
每周字词
宣传推广
语文知识
文件、机构、制度
文明宣教要闻
文明养成
文明旅游
说话礼仪
文明交通
文明餐桌
公益广告展播
国学经典
国学诵读
国学讲坛
鉴古知今
中华诗词
我们的节日
传统节日
现代节日
道德模范
语言文字工作
组织管理
职工用语用字
学生用语用字
宣传推广
语文知识
书香校园
网络文明传播
文件、机构、制度
文明宣教要闻
文明养成
公益广告展播
国学经典
道德模范
平安校园
安全新闻
安全活动
规章制度
文件法规
应急预案
安全知识
校园安全教育系列视频
党的群众路线教育实践活动
上级精神
活动安排
工作动态
学习资料
两学一做
学党章党规
学系列讲话
做合格党员
学习研讨
图书资料
经典影像
心理咨询
组织管理
心理辅导室
活动开展
文明单位创建(2015)
组织领导情况
道德建设情况
法治建设情况
诚信建设情况
服务型机关建设
文明有礼培育活动
学习型单位建设
学雷锋志愿服务
文明交通行动
文明上网
勤俭节约和文明餐桌
结对帮扶
文化体育活动
创建简报
一创双优
活动文件
工作简报
学习材料
预防青少年儿童溺水
通知公告
安全知识
防溺水宣传册
文明传播资源库
中国梦
教务管理
课程设置及课程表
教学管理制度
书香校园
语言文字工作
管理软件
后勤管理
后勤管理制度
固定资产
维修记录
管理软件
站内搜索:
党团新闻
入党指南
章程制度
党课和宣教之窗
团的知识
示范校专题
先锋模范
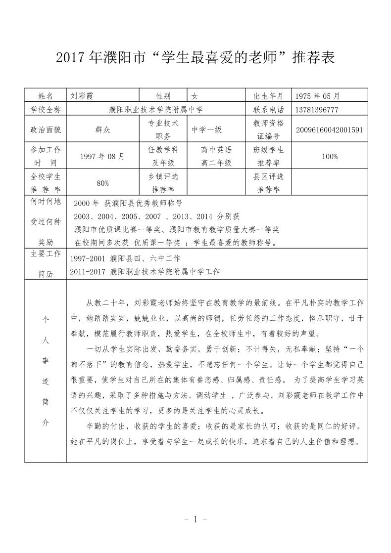
2017年濮阳市“学生最喜爱的老师”推荐表——刘彩霞
2017年12月20日 09:52 来源:办公室 作者:佚名 点击:[]
【
关闭
】
首页
|
学校概况
|
机构设置
|
党建工作
|
规章制度
|
新闻中心
|
教学研究
|
文明校园
|
文明单位
|
招生就业
|
语言文字工作
|
网络文明传播
|
专题栏目
Copyright 2009-2016 All Rights Reserved 版权所有: 365bet亚洲版网址
地址:濮阳市老城国庆路和工业路交叉口
邮编:457000 电话:(0393)8981078 邮箱: 783834479@qq.com QQ: 783834479